結婚新生活支援補助金
このページは情報量が多いため、ページ内リンクが設定されています。
新婚さんの新生活を応援します
市では、結婚して新しい生活のスタートを応援するため、市内で新生活を始める新婚世帯に、新居の購入費や家賃、引越費用、リフォーム費用に補助金を交付します。


補助金額
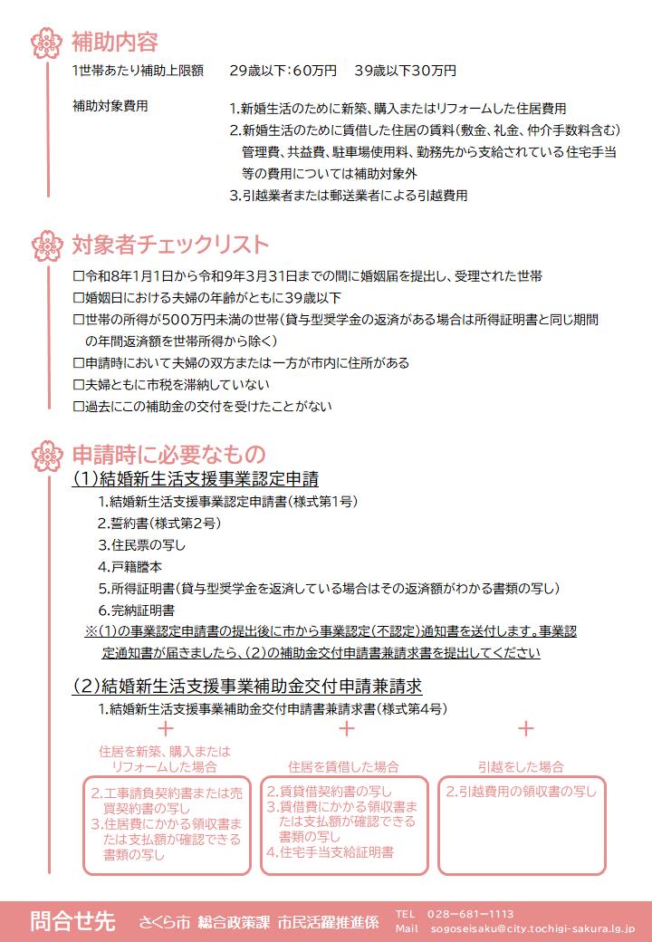
- 39歳以下:最大30万円
- 29歳以下:最大60万円
※予算額に達した場合は受付を終了しますので、あらかじめご了承ください。
対象費用(婚姻後にかかる費用のみ対象)
婚姻を機に新婚世帯が市内で住宅を購入、賃借するための費用および引越費用、リフォーム費用
(令和8年4月1日~令和9年3月31日までに生じた住居費および引越費用の合計額)
※住居費:住宅の購入費、賃料、敷金、礼金、共益費および仲介手数料
※引越費用:新婚世帯が新居へ引越をするために引越業者または運送業者へ支払う費用
対象とならない費用
住宅取得する場合
土地購入代、住宅ローン手数料、増改築費
住宅を賃借する場合
駐車場代、入居前のクリーニング代、鍵交換代、更新手数料、光熱水費、設備購入代、火災保険料、家財保険料、契約一時金・保証金(敷金、礼金、仲介手数料と同一の性質のものと判断できる場合に限り対象)
対象者
次のすべての要件を満たす方
- 令和8年1月1日~令和9年3月31日までの間に婚姻届が受理された世帯
- 夫婦の令和7年における所得の合計額が500万円未満※の世帯
- 婚姻届を提出し受理された日の年齢が夫婦ともに39歳以下である世帯
- 交付申請時に夫婦の双方または一方が市内に住所があること
- 夫婦ともに市税を滞納していないこと
- 他の公的制度による家賃補助等を受けていないこと
※貸与型奨学金の返済を行っている場合は、その返済金額を控除した額
申請の流れと必要書類
1.申請
以下の書類を総合政策課市民活躍推進係に提出してください。
- 結婚新生活支援事業認定申請書
様式第1号(docx 10 KB)
- 誓約書
様式第2号(docx 9 KB)
- 住民票の写し
- 戸籍全部事項証明書
- 所得証明書 (令和8年4月~5月までに申請する場合は令和6年の所得証明書)
- 貸与型奨学金の返済額が分かる書類の写し(貸与型奨学金を返済している方のみ)
- 市税を完納していることを証する書類
2.認定の決定
市が提出書類を審査し、認定を決定した場合に、結婚新生活支援事業認定通知書を送付します。この通知書は補助金を交付することを確約するものではありません。
お手元に通知書が届きましたら、以下の書類を総合政策課市民活躍推進係に提出してください。
提出した際に予算がない場合は、補助金を交付することができませんので、ご了承ください。
- 結婚新生活支援事業補助金交付申請書兼請求書
様式第4号(docx 11 KB)
- 居住費および引越費用を支払ったことが分かる書類(領収書、通帳等のコピー)
- 居住費に関する契約書のコピー(売買契約書、建築工事請負契約書、賃貸借契約書)
- 住居手当支給証明書(
様式第5号(docx 9 KB))(住居を賃借する場合のみ)(給与所得の方全員分)
3.交付金の振込
市が結婚支援生活支援事業補助金交付決定通知書を送付し、交付決定額を指定の口座にお振込みします。
申請期間
令和8年4月1日(水曜日)~令和9年3月31日(水曜日)
提出先・問合先
総合政策課政策推進室 市民活躍推進係
住所:さくら市氏家2771番地
電話:028-681-1113






